[MEET] Installations with distances greater than 100 metres between devices
When there are distances greater than 100 meters between devices in your MEET Kit ref 1506, 1507, or 1508, the following steps must be followed:
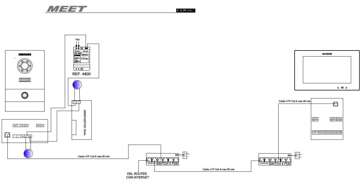
- Check that it is installed as shown in the image and that the recommended distances between the switch and the devices are not exceeded.

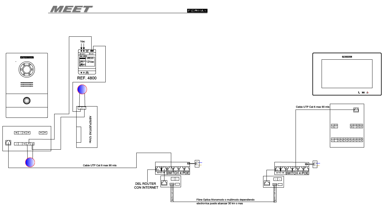
- If the installation exceeds the recommended distances in the image above, you have the following options:
- Add an intermediate switch before exceeding 90 meters.

- Install two POE switches at each end and connect them to a fiber optic converter to link them.

- Install two POE switches at each end and connect them to a Wimax antenna to link them as shown in the image.

Related Articles
[MEET KIT] Start-up and configuration with the MeetMe app
To start up the MEET Kit ref. 1506, 1507 or 1508, follow these steps: Check that it is installed as shown in the image and that the recommended distances between the switch and the devices are not exceeded If the installation is wired as shown in the ...
[MEET] Connection for door lock
To open the door from your MEET Kit ref. 1506, 1507, or 1508, you have a potential-free contact to open the door depending on the type of door: Door with a latch that has an electric door opener on the frame. There are different formats and they can ...
[MEET KIT] If you have more than one street panel
To activate the additional panels, we need to check the following points: The street panels and monitors installed must be on the same physical network and have the same IP address. All panels will be configured as 1W PANEL, and both the monitor(s) ...
How to add users with Face Recognition on MEET badges?
[MEET] FACE RECOGNITION In all our series of MEET panels (Marine, Kin and Milo) we have the face recognition function to control access to our installation, providing greater comfort to our users. CAPABILITIES: UP TO 6000 USERS. 6000 USER ...
[MEET KIT] If you have more than one MEET monitor connected to the Kit
To get started, we need to check the monitor settings by following these steps: The panels and monitors must be on the same physical network and have the same IP address. In the monitor's general menu, the main monitor is named 0 and this is the one ...
Find manuals, technical books, tender specifications and much more on our professional website.
Fermax International Distribution Network.